四川中测建声工程技术有限公司

噪声与振动控制服务

企业信息

Information

企业信息

公司名称:四川中测建声工程技术有限公司

法人代表:熊庆

注册地址:四川省成都金牛高新技术产业园区蜀西路42号2栋2单元1楼2号

经营范围

所属行业:专业技术服务业

更多行业:工程管理服务,工程技术与设计服务,专业技术服务业,科学研究和技术服务业

经营范围:一般项目:工程管理服务;工程技术服务(规划管理、勘察、设计、监理除外);噪声与振动控制服务;专业设计服务;安全系统监控服务;环境应急治理服务;数字监控系统销售;音响设备销售;计算机软硬件及辅助设备零售;建筑材料销售;网络设备销售;电力电子元器件销售;幻灯及投影设备销售;安防设备销售;照明器具销售;家具销售;办公设备销售;信息系统集成服务;技术服务、技术开发、技术咨询、技术交流、技术转让、技术推广;信息咨询服务(不含许可类信息咨询服务);会议及展览服务。(除依法须经批准的项目外,凭营业执照依法自主开展经营活动)许可项目:住宅室内装饰装修;建设工程施工;建设工程设计;建筑智能化系统设计;建筑劳务分包;室内环境检测;电气安装服务。(依法须经批准的项目,经相关部门批准后方可开展经营活动,具体经营项目以相关部门批准文件或许可证件为准)

产品大全

Product

为何Skywalking在分布式追踪领域一枝独秀?——兼论噪声与振动控制服务的独特性
为何Skywalking在分布式追踪领域一枝独秀?——兼论噪声与振动控制服务的独特性
更新:2026-04-14 03:33:39
工控自动化应用方案 CRY2110与CRY2112噪声传感器在噪声与振动控制服务中的应用案例
工控自动化应用方案 CRY2110与CRY2112噪声传感器在噪声与振动控制服务中的应用案例
更新:2026-04-14 06:33:32
《Redis设计与实现》第11章解析 服务器复制与噪声振动控制服务的应用启示
《Redis设计与实现》第11章解析 服务器复制与噪声振动控制服务的应用启示
更新:2026-04-14 15:44:54
侯勇声学噪声与振动控制工程技术研究中心 专业声学解决方案的领航者
侯勇声学噪声与振动控制工程技术研究中心 专业声学解决方案的领航者
更新:2026-04-14 16:07:10
2017年噪声与振动控制工程师高级研修班招生简章
2017年噪声与振动控制工程师高级研修班招生简章
更新:2026-04-14 08:17:53
京淘后端商品管理 Day18 噪声与振动控制服务的构建与集成
京淘后端商品管理 Day18 噪声与振动控制服务的构建与集成
更新:2026-04-14 00:31:42
石化领域管路振动与噪声控制研究 降噪减振服务的关键技术与应用价值
石化领域管路振动与噪声控制研究 降噪减振服务的关键技术与应用价值
更新:2026-04-14 07:59:33
吉林华泽长安 专业噪声与振动控制解决方案专家
吉林华泽长安 专业噪声与振动控制解决方案专家
更新:2026-04-14 14:47:17
大联大品佳集团推出基于芯唐科技产品的智能网络摄像机方案,助力噪声与振动控制服务优化
大联大品佳集团推出基于芯唐科技产品的智能网络摄像机方案,助力噪声与振动控制服务优化
更新:2026-04-14 06:06:19
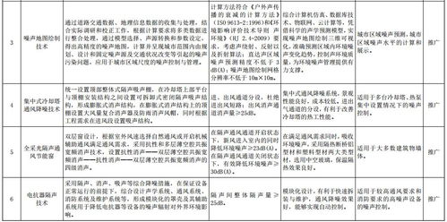
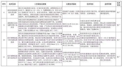
《国家先进污染防治技术目录》在固废处理及噪声与振动控制服务领域的引领作用
《国家先进污染防治技术目录》在固废处理及噪声与振动控制服务领域的引领作用
更新:2026-04-14 17:33:03
高压放大器在柔性驻极体扬声器驱动电压与声压级响应实验测量中的应用
高压放大器在柔性驻极体扬声器驱动电压与声压级响应实验测量中的应用
更新:2026-04-14 14:57:12
限制登录Linux服务器的几种方式及其在噪声与振动控制服务中的应用
限制登录Linux服务器的几种方式及其在噪声与振动控制服务中的应用
更新:2026-04-14 06:15:06
《国家先进污染防治技术目录》在固体废物处理处置与噪声振动控制领域的创新与实践
《国家先进污染防治技术目录》在固体废物处理处置与噪声振动控制领域的创新与实践
更新:2026-04-14 12:48:41
破壁机怎么选?跟着宝妈们的选择,噪声与振动控制是关键
破壁机怎么选?跟着宝妈们的选择,噪声与振动控制是关键
更新:2026-04-14 20:31:59
检修车辆噪音与振动故障 专业控制服务指南
检修车辆噪音与振动故障 专业控制服务指南
更新:2026-04-14 23:06:22
浅析工厂电能管理系统改造与产品选型中的噪声与振动控制服务
浅析工厂电能管理系统改造与产品选型中的噪声与振动控制服务
更新:2026-04-14 21:05:26
国内顶尖振动噪声专家 懿朵科技亮相2020管道大会,引领行业噪声与振动控制服务新风向
国内顶尖振动噪声专家 懿朵科技亮相2020管道大会,引领行业噪声与振动控制服务新风向
更新:2026-04-14 06:11:15
Nacos注册中心与配置管理服务在噪声与振动控制领域的应用探索
Nacos注册中心与配置管理服务在噪声与振动控制领域的应用探索
更新:2026-04-14 23:00:49
离心风机噪声综合治理方案与振动控制服务解析
离心风机噪声综合治理方案与振动控制服务解析
更新:2026-04-14 00:00:50
Acrel 2000Z变电站监控管理系统 安科瑞王婧团队的噪声与振动控制解决方案
Acrel 2000Z变电站监控管理系统 安科瑞王婧团队的噪声与振动控制解决方案
更新:2026-04-14 13:53:56

联系我们

电话 028-816**
地址 四川省成都金牛高新技术产业园区蜀西路42号2栋2单元1楼2号
邮箱 5734997**[email protected]

企业简介

四川中测建声工程技术有限公司成立于2017年03月17日,注册地位于四川省成都金牛高新技术产业园区蜀西路42号2栋2单元1楼2号,法定代表人为熊庆。经营范围包括一般项目:工程管理服务;工程技术服务(规划管理、勘察、设计、监理除外);噪声与振动控制服务;专业设计服务;安全系统监控服务;环境应急治理服务;数字监控系统销售;音响设备销售;计算机软硬件及辅助设备零售;建筑材料销售;网络设备销售;电力电子元器件销售;幻灯及投影设备销售;安防设备销售;照明器具销售;家具销售;办公设备销售;信息系统集成服务;技术服务、技术开发、技术咨询、技术交流、技术转让、技术推广;信息咨询服务(不含许可类信息咨询服务);会议及展览服务。(除依法须经批准的项目外,凭营业执照依法自主开展经营活动)许可项目:住宅室内装饰装修;建设工程施工;建设工程设计;建筑智能化系统设计;建筑劳务分包;室内环境检测;电气安装服务。(依法须经批准的项目,经相关部门批准后方可开展经营活动,具体经营项目以相关部门批准文件或许可证件为准)